欢迎进入中视公民与法网站!今天是2026年04月03日 星期五
网站首页
-
加入收藏
搜索直通车
今曰关注
丨
反腐前沿
丨
耕地红线
丨
DV现场
丨
安全与法
丨
书画作品
丨
维权报道
丨
知名律所
丨
环境保护
丨
三农服务
丨
企业风采
丨
守法公民
丨
旅游观光
丨
食品卫生
丨
媒体联盟
丨
餐饮娱乐
丨
道路交通
丨
来稿照登
丨
地方传真
丨
楼市地产
丨
视频播报
丨
证件查询
丨
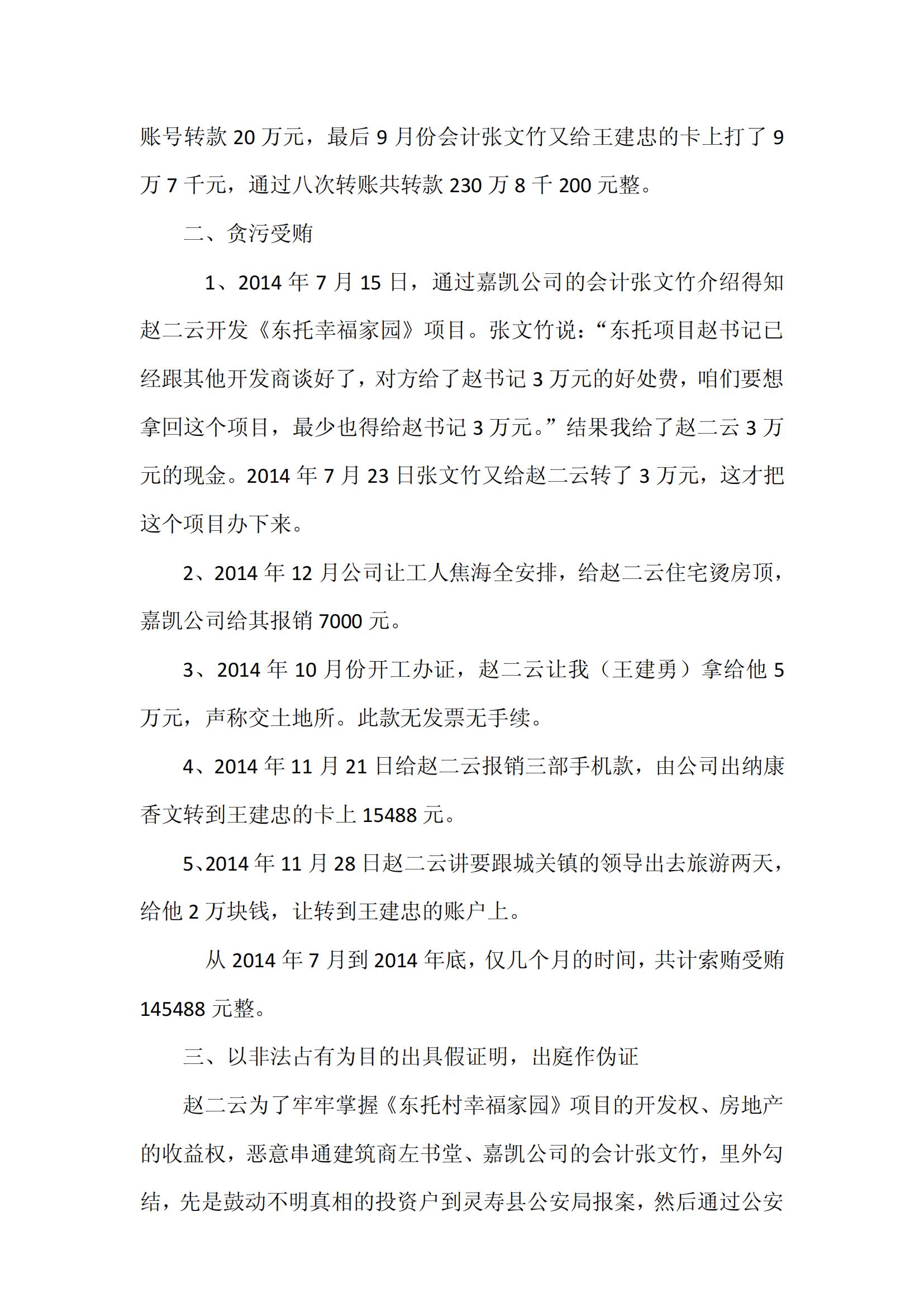
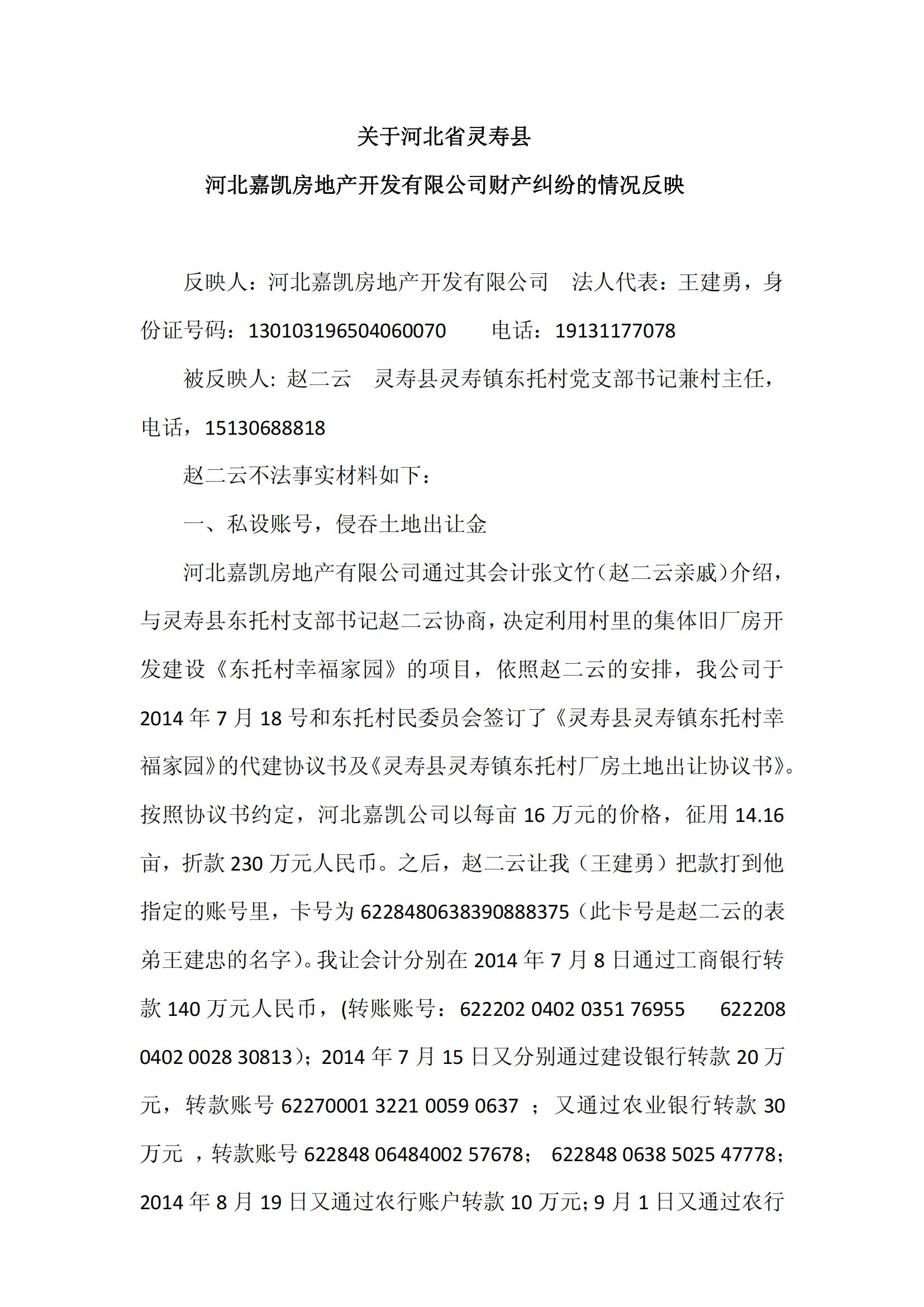
灵寿嘉凯房产纠纷举报
发布时间:2023-04-30
点击量:2324
图片新闻
河北井陉县:胡仁村作为试点村开了一个会
磁山——华夏第一粮仓
【国际锐评】中方对等制裁美方人员正当且必要
因限制使用特朗普推荐药物 美国卫生部门负责人突遭调职
热点新闻
河北医科大学第二医院医疗事故 十四年未解决 请河北省卫健委姜建明主任关注
2026-02-13
孔庆旭-众志成城抗击全球疫情,中国艺术名家在行动
2020-04-28
中国山水画王迎的艺术之路
2020-04-29
央视侵权了吗?《明天,你好》原唱发微博维权却……
2021-06-18
友情链接:
人民网
新华网
民主与法制
法制网
求是网
国际在线
中国普法网
正义网
中国青年网
中国律师网
中国网
平台链接:
央广网
光明网
中国经济网
中国警察网
中国政府网
CCTV13新闻频道
CCTV12社会与法